Cosmopolita
Cosmopolita is a tool that allows users to learn a new language and culture at the same time, by taking them on a journey across a country of their preference.
Role
UX/UI Designer


The Problem
Most language apps focus solely on language, which can make the learning process boring and repetitive. None of them shared anything about the culture of these places - and this was a gap that I wanted to fill.
Cosmopolita is a tool that will allow users not only to learn new languages but also to learn about new cultures at the same time, without being overwhelmed with information.




Process and Research
Wireframes








Interviews and Findings
During the research process for this project, I interviewed classmates and friends about learning new languages. I asked them about their motivations and challenges to understand what could make the learning process easy and engaging.
I used the interviews to create a mental model to understand the needs and wants of the users better. This also helped me come up with features that could help the users in their language learning journey.


Site Map


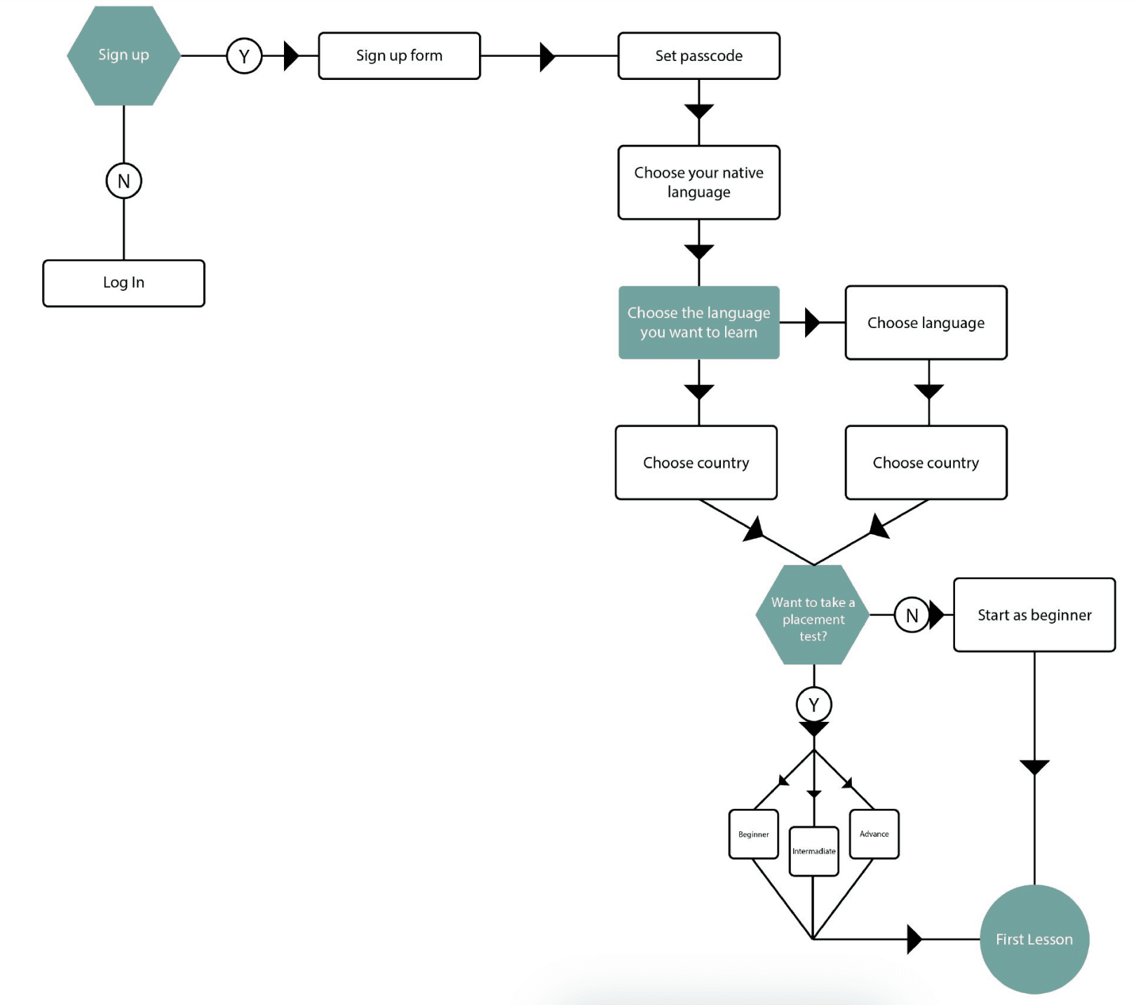
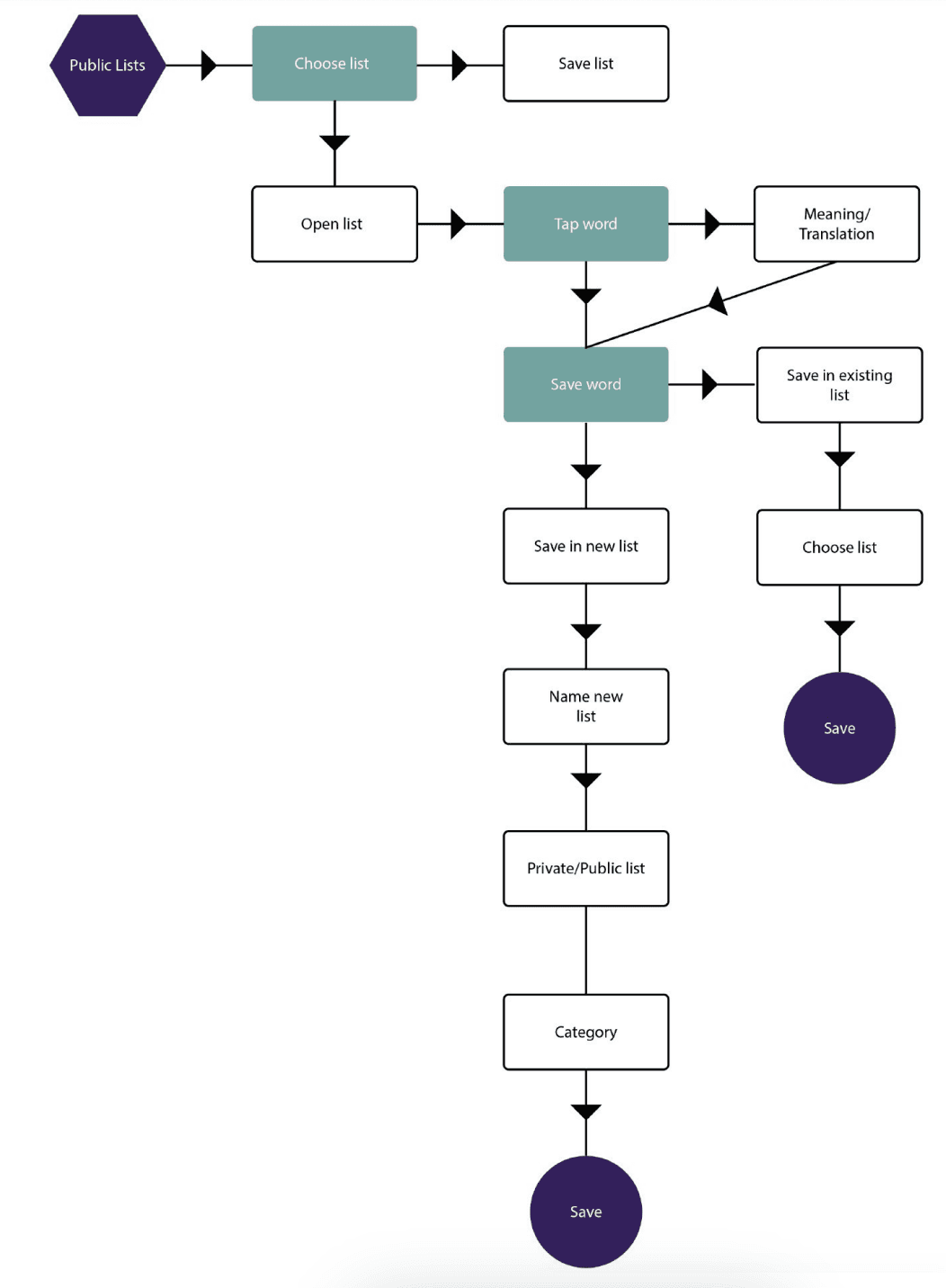
User Flows




Graphics and Branding








Cosmopolita
Cosmopolita is a tool that allows users to learn a new language and culture at the same time, by taking them on a journey across a country of their preference.
Role
UX/UI Designer

The Problem
Most language apps focus solely on language, which can make the learning process boring and repetitive. None of them shared anything about the culture of these places - and this was a gap that I wanted to fill.
Cosmopolita is a tool that will allow users not only to learn new languages but also to learn about new cultures at the same time, without being overwhelmed with information.




Process and Research
Wireframes




Interviews and Findings
During the research process for this project, I interviewed classmates and friends about learning new languages. I asked them about their motivations and challenges to understand what could make the learning process easy and engaging.
I used the interviews to create a mental model to understand the needs and wants of the users better. This also helped me come up with features that could help the users in their language learning journey.

Site Map

User Flows


Graphics and Branding



